LOADING

- 系统启动中

Featured image of post 碧蓝档案场景仿制

碧蓝档案场景仿制

前言

  • 纯瘾大,最近碧蓝档案国际服周年庆,fes200 抽全出了,非常高兴,仿制一下莉音藏身处的场景,场景模型由 blender 制作搭建,UV 贴图由 SP 和 PS 制作,耗时一周,其实不到一周,每天做俩小时,五天做完,一共 10+ 小时,不过质量其实堪忧,细节处理不是很到位,毕竟,是根据截图来做的,所以很多只能是主观臆想。

  • 其实后面还做了个圣娅纸箱,不过工程量很小,不值得写个博客了。

流程记录

  • 第一天,搭建初步模型,大多数白膜,摆个占位就可以了,这次的占位其实摆的不是很好,后面快做完了,感觉长度给小了,导致右边显得很挤,参考截图上给人一种 2.5d 的感觉(可能),总之就是我摆出来的效果不是很好。

  • 进一步摆出更多物品,这一块很简单。

  • 第二天,犯了懒病,不是很想直接扣细节,所以开始绘制简单的 UV 贴图,在有材质的情况下去再次调整占位布局。

  • 最后的调整效果,并且把墙连了起来,挺好玩,这个模型的墙是曲线链接的,是个曲面。

  • 第三天,绘制细节,补充场景物品,画更多的 UV,主要耗时点在于绘制 UV 和调整 UV,这块没截 SP 的图,反复找各种笔刷。

  • 第四天,制作前衡君模型,这个摩西模型在参考图里很模糊,而且 ba 的建模也偷懒了,原画里这东西还挺复杂,不过这里仿制的游戏场景的截图,所以我也偷懒。

  • 这东西确实复杂,不过上色很简单。

  • 第五天,基本完成,调整一些纸团的细节,杂物等

  • 最终完成,收容场景物品,分类,最后收工并记录。

结束

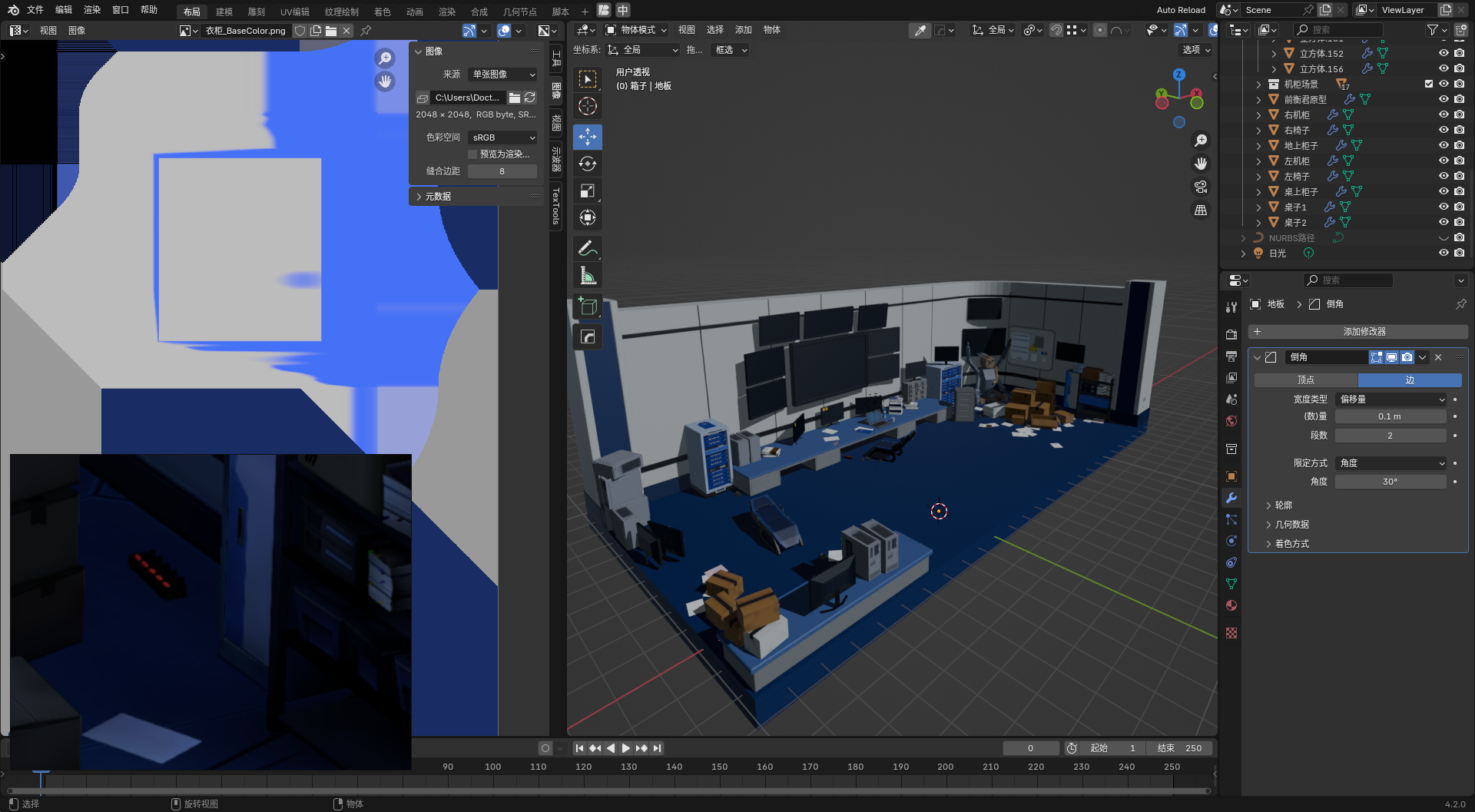
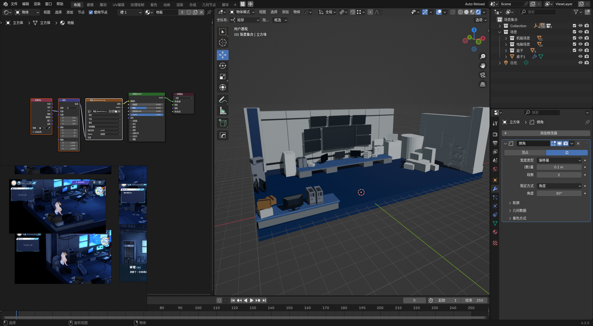
  • 同样的,没有什么难度,毕竟是个人练习,没有什么精度要求,也没有面数显示,硬要说经验的话,可能是对于这种圆滑的模型,模型中那些接缝感,是通过倒角修改器(倒角)实现的,单纯的去挤出,做出来那种感觉,很差,并且倒角修改器,当面有点混乱时,会失去作用,比如有断面,断线,可能原因是这些面,线,点导致倒角修改器认为这些线离得很近,不用或者没法去倒角吧,maybe,理解不是很到位。

  • 总之机箱就是一个很大的败笔,因为是刚开始做的,导致它很硬,很直,也懒得改了。而后面做的那个地上的小柜子就会好很多,所以尽量还是避免挤出和内插,多用拆分会更好,在展 UV 的时候也会更舒服。

  • 倒角修改器在导出时被应用,UV 会被分开,在 SP 中绘制的时候可能会出现 UV 块丢失的问题,很雷人,感觉是模型的问题。

  • SP 不能够乱加模型,所以最好还是一批一批的绘制模型的贴图。

Made with ❤️ by KKPT
最后更新于 Aug 01, 2025 21:40 +0800
使用 Hugo 构建
主题 StackJimmy 设计